@Jiran wrote:
Hello. Please help. I tried to read many posts before but seems like nobody discussed about such way before.
Facts:
10 rooms
10 temperature sensors - 1 in every room (Philips HUE motion sensor with temp ability)
10 thermoelectric actuators (installed on floor heating valves) - single for every room
1 electric heater
1 fireplace (with water heating)Idea:
In every room is a temperature sensor. Using HA GUI we can decide what is desired temperature in this room. Based on this (real temperature over or under) switch (tasmota) for thermoelectric actuator will turn On or OFF the floor water heating into this room.
Only selected rooms has right to decide whether heating in house will be Enabled or Disabled. Let´s call them Room1, Room2 and Room3.
In those rooms are temp sensors A, B and C.Solution:
I think I could use standard Generic Thermostat for all rooms to open/close thermoelectric actuators of floor heating into those rooms.
BUT how to create the part where some of those rooms are able to decide if heater will turn on?
To create automation? Or is there some other tool?
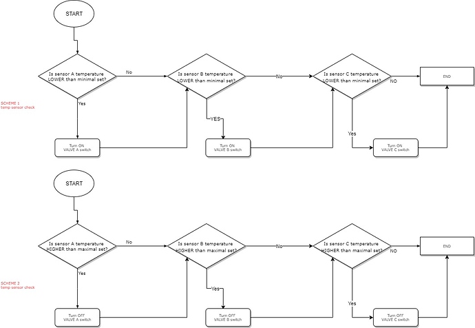
I thought I could check state of all those valve switches which belongs to the rooms 1,2 and3 which has right to Enable/Disable heating. If any of those switches will be in state ON= turn heating ON. If none of those switches will be in status ON then turn heating OFF. How to do it?This picture shows what I need. Just to TURN ON/OFF heater (in fact some automation switch because heater in my concept means to tun on electric heater (switch tasmota) and repositioning of water circuit valve (switch tasmota) or choosing heating from fireplace if water collected in tank is over 50°C - another 2switches) - but this is another automation
Posts: 9
Participants: 3

